13841124431 13840984095
客服热线  09:00-21:00
AAAAA级旅行社,辽宁中青旅大连
旅游产品分类
  • 签证
    美澳新签证
    亚洲签证
    欧洲签证
    非洲签证
    中东签证
    出国签证
  • 出境游精选
    新疆
    成都
    哈尔滨
  • 出境跟团游
    欧洲旅游
    美洲南美
    新加坡
    泰国旅游
    英国爱尔兰旅游
    澳洲
    东南亚
    海岛度假
    南北极游轮
    当地参团
    日韩台湾
    中亚西亚
  • 出境自由行
    日本
    马来西亚
    韩国
    海岛度假
  • 国内游精选
  • 国内跟团游
    北京
    武汉
    上海
    西安
    海南
    云南
    新疆
    西藏
    四川
    湖南
    吉林辽宁
    黑龙江内蒙古
    福建
    江西
    山东
  • 国内自由行
    香港
    长沙
    厦门
  • 畅游大西南
    长沙
    武汉
    成都
    吉林
  • 寻遍西北
    甘肃
    西藏
    西安
    陕西
  • 山水田园
  • 古镇村落
  • 亲子度假
  • 出境目的地参团
    欧洲当地参团
    美国当地
    泰国当地参团
    巴厘岛
    仙本那当地参团
    长滩岛
    新马当地参团
    普吉岛当地参团
    日本当地参团
  • 国内目的地参团
    北京当地
    西安当地
    海南当地参团
    云南当地参团
    新疆新疆当地参团
    四川当地参团
    湖南当地参团
    吉林当地参团
    辽宁当地参团
    贵州当地参团
  • 亲子游学
    出境亲子游学
    国内亲子游学

《大连日本5年多次签证办理攻略|收入门槛/材料简化/领区专属政策-辽宁中青旅》

《详解年薪30万/纳税3万/自由职业办理条件|大连领区材料简化+加急通道|附纳税证明模板下载》

 二维码 48
发表时间:2025-04-06 18:44作者:辽宁中青旅大连网址:http://www.91ly.cn
文章附图

《大连日本5年多次签证办理攻略|收入门槛/材料简化/领区专属政策-辽宁中青旅》

✅ “年薪不足30万如何办理”→对应“自由职业者五年签办理”

✅ “流水断缴是否影响”→植入“银行流水标准”

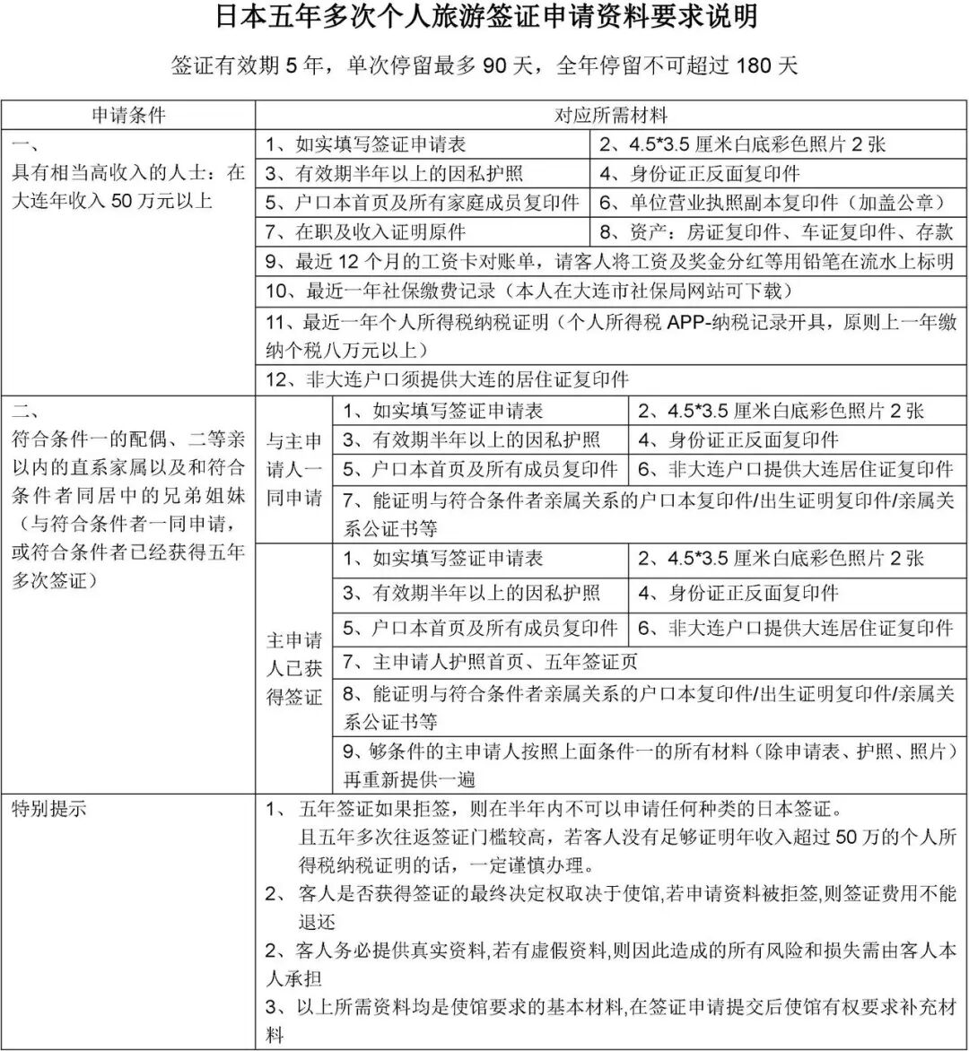
日本五年多次个人旅游签证申请资料要求说明

签证有效期5 年,单次停留最多90 天,全年停留不可超过180







             在职及收入证明样本

张三,女,1980 9 29 日出生,从2003 6 月至今在我单位工作,现在职务为总经理。其年收入为人民币**万元整。

特此证明!

                                               大连***有限公司

                                               20** **月**

辽宁中青旅大连签证中心权威解读日本5年多次往返签证大连领区政策!详解最新办理条件:✅在职人员年薪30万+税单标准;✅自由职业者50万存款替代方案;✅商务签证邀请函格式更新。附大连领区独家优势:①简化纳税证明(仅需1年流水);②退休/学生亲属共用财力证明指南;③拒签案例二次申请成功率提升方案。登录辽宁中青旅官网下载《五年签材料自查表》,大连本地客户享领馆直送通道,国企资质保障,过签率95%+!


✅ 文末添加锚文本: “日本单次签证攻略”→“查看《大连日本旅游签证材料清单》” “加急服务说明”→“辽宁中青旅签证加急通道”



website qrcode

关注微信公众号

website qrcode

关注微信视频号

website qrcode

关注小红书

使用微信小程序
FOLLOW US
扫码关注
——
关注我们的社交和媒体平台 获取我们的最新信息
公司资质
邮箱:453733389@qq.com
电话::13841124431  13840984095
优质品牌
品质保证
联络商务
关注我们
——————————————————————————————————————————————————
地址:XXX省XXX市XXX区XXX路XXX号
电话:020-66886688/66668888
020-000000000
客服服务热线
下载XX旅游app
登录
登录
其他账号登录:
我的资料
留言
回到顶部